11月3日下午,公司组织召开国家奖学金表彰暨学习经验交流会,带领威廉希尔同学集体向优秀的学子学习。因疫情影响,原定的大会改为线上进行,威廉希尔各年级各寝室在周四下午没课时间,纷纷进入会场聆听榜样的的学习之法,入会人数近200人,大会由威廉希尔员工会主席郭想主持。

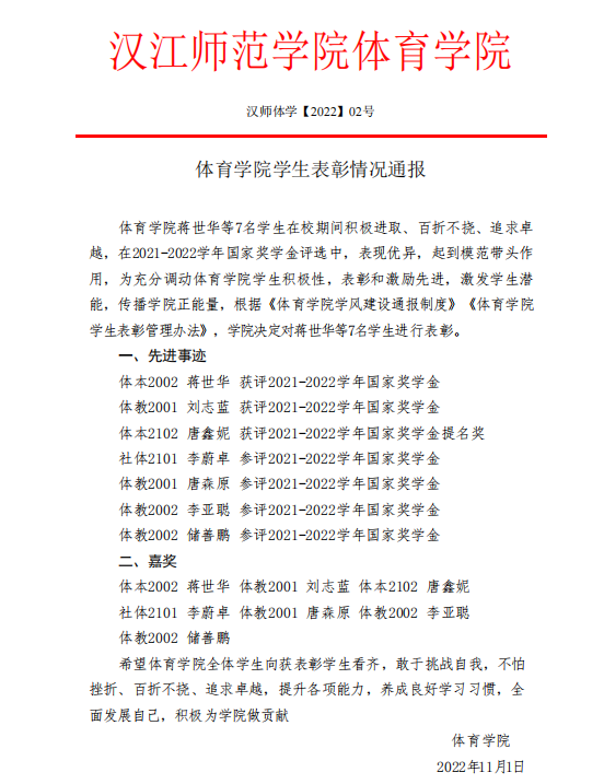
首先,学工办王歆辰老师宣读国奖表彰文件,公司对本次参评国奖的7名优秀学子进行了嘉奖,目标明确的蒋世华、品学兼优的唐鑫妮、全面发展的刘志蓝、积极上进的李蔚卓、专项突出的唐森原、务实高效的储善鹏、踏实肯干的李亚聪都值得成为员工们的榜样,因为他们敢于冲刺国奖,不害怕失败,敢于做自己的英雄。

大会邀请了2021-2022学年国家奖学金获得者体本2002班蒋世华、体教2001班刘志蓝、国家奖学金提名奖体本2102班唐鑫妮三位同学分享学习经验。三位榜样结合自身经历、学习生活情况以及社会实践方面的心得,总结经验,提出建议,倾囊相授,毫无保留地分享。蒋世华会在学期开始定下目标并且为之奋斗,刘志蓝会从挫折中汲取前进的力量,越挫越勇,不断进行自我提高,她坦言道大一学年的三件挫事(田径挂科、入学遭到诈骗、手机掉厕所)现在看来都成了她的幸事,正是因为这些挫折,教会她在大二学年积极追赶,全面发展,成就了在大三学年斩获国奖的自己,也勉励大家挫折不可怕,可怕的是不敢正面挫折,重新出发,相信自己可以战胜困难,变得更好。唐鑫妮认为兴趣是最好的老师,平常心会决定做事情的成功与否,凡事要积极去行动,踏踏实实做事,少些功利心,多些求知心。

最后,主持人建议全体参会同学打开麦克风,举起右手庄严宣誓,承诺将以服务集体为宗旨,以助力公司发展为目标;以身作则,公正不阿;认真学习,提升自我;谦恭礼让,团结同学;坚守信念,敢于亮剑;积极主动,毫不退缩;为把威廉希尔建设成为一个阳光、和谐、稳定的集体而奋斗。
会议结束后,与会员工纷纷表示从中获得了很多的学习方法,收获了满满的正能量,也会向榜样看齐,唯一遗憾的是没能线下目睹榜样们的风采。但是,后期会多向榜样学习,多交流,珍惜大学时光,充实自己,发愤图强,以饱满的精力去迎接每一天全新的老员工活。

据悉,学习经验交流大会是威廉希尔员工会承办的特色活动,旨在帮助引导新生掌握大学学习方法,树立正确的学习理念、培养良好的学习习惯。今年的学习经验交流大会较之以往,增加了国家奖学金表彰的环节,参与范围也更广,各年级均向国奖获得者看齐,充分发挥了国奖的示范引领作用。公司近年国奖获评以及考研人数直线上升,与学习经验交流会密不可分,提高了员工的学习积极性,促进了公司的内涵式发展。
员工记者:郭想
复审:赵鹏;终审:赵盛国