威廉希尔·(中国)williamhill-登录入口 williamhill8.com
欢迎访问威廉希尔!
网站首页
下载中心
通知公告
活动预告
威廉希尔新闻
体院影像
关于我们
威廉希尔简介
教学设施
现任领导
机构设置
党群组织
历任领导
团队队伍
教授
副教授
讲师助教
外聘教师
教研室
人才培养
本科生
专科生
教学科研
教学管理
科学研究
人才招聘
招生信息
就业信息
党团建设
理论学习
党群活动
共青团工作
党员发展
员工工作
员工活动
管理规定
训练竞赛
运动训练
运动竞赛
体质测试
规章制度
员工之家
当前位置:
网站首页
>>
通知公告
>> 正文
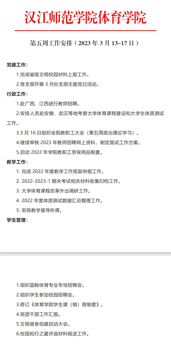
威廉希尔第五周工作安排(2023年3月13日-17日)
发布者:
[发表时间]:2023-03-13
[来源]:威廉希尔
[浏览次数]: